近期国内足坛的关注焦点,除了U23亚洲杯预选赛之外,就是足协发布招聘国足主帅的官方公告,外界都在期待哪位教练员成为国足新任主教练,现在已经过去5天时间,距离报名截止还有10天。

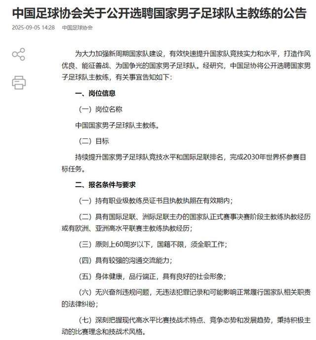
从足协发布这个公告来看,国足新任主帅有几个硬性标准,包括有教练证、身体健康,年龄要在60岁以下,同时要有符合国际发展潮流的技战术理念,以及国际足联或者洲际足联主办的国家队正式赛事执教经历。
本周三,《东方体育日报》发文谈到了目前国足选帅的一些方向和进展,强调最具“含金量”的是第二条、第三条、第七条,表示以上条件直接限制了本土教练的报名,足协不会考虑本土教练接手国足,同时该媒体还分析足协目前也没有聘请亚洲籍名帅的心理准备,真是这样,那么崔康熙、申台龙等韩国教练员也没有机会。
因此,足协更倾向选择了解中国足球的大牌洋教,那么保罗本托、施密特、卡纳瓦罗三人成为了热门人选。

首先保罗-本托没有执教过中国球队,这一点不如施密特和卡纳瓦罗,其次,都有执教中国球队的经历,再比较执教能力,卡纳瓦罗明显不如施密特,后者也被视为国足新任主帅的最大热门人选。
今年58岁的施密特,来自德国,在去年从本菲卡下课之后,目前正处于赋闲状态,随时都可以执教国足。
此前执教北京国安两个赛季多,施密特带队踢出了很高的比赛观赏性和竞争力,也是创造队史最高的68%胜率。此外,施密特的执教风格,比如高压、防守反击的战术也符合当前国足的打法。

作为足协主席,宋凯上任之后参加了“逐梦德甲”签约仪式,这也向外界传递中国足球有在学习德国足球的信号,自然也会对德系教练有好感。不过,央视《足球之夜》节目透露国足整个教练团队薪资标准,最多120万欧元,折合人民币大约1000万元,不知道施密特能否接受了。